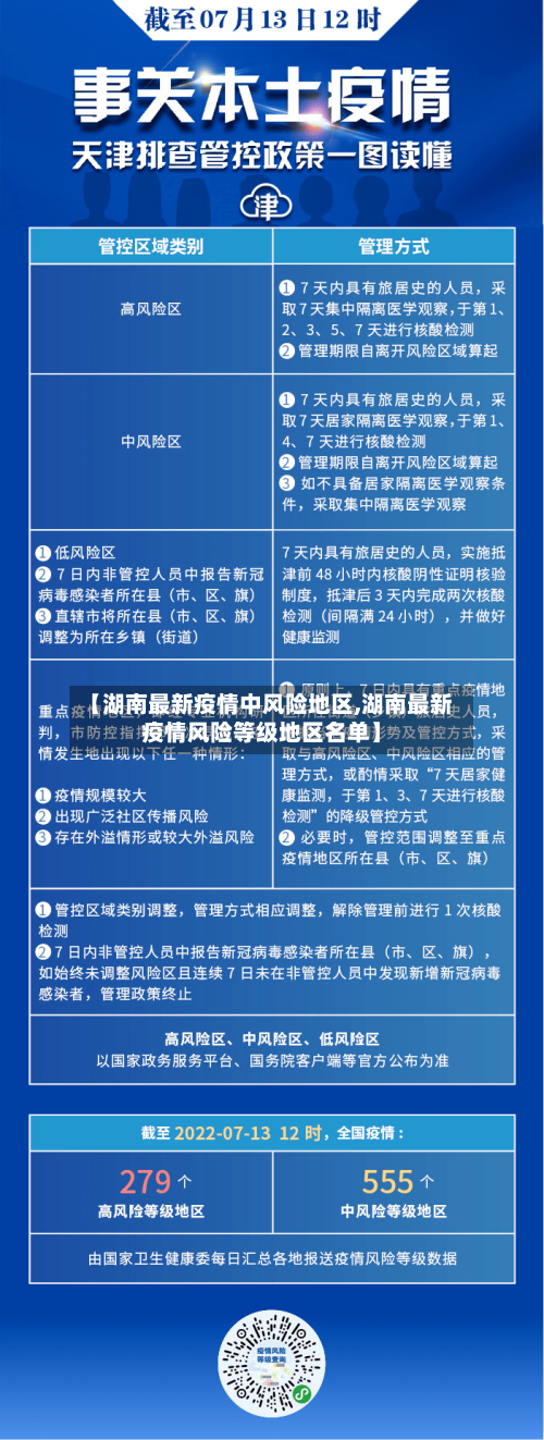
【湖南最新疫情中风险地区,湖南最新疫情风险等级地区名单】

张家界哪11地调整为中风险?

〖壹〗 、据张家界市新冠疫情防控工作指挥部最新通报 ,将张家界市武陵源区军地坪街道 ,张家界市永定区永定街道 、崇文街道、南庄坪街道、官黎坪街道 、后坪街道、沙堤街道、大庸桥街道 、西溪坪街道、阳湖坪街道、枫香岗街道调整为中风险地区 。

【湖南最新疫情中风险地区,湖南最新疫情风险等级地区名单】-第1张图片

〖贰〗 、张家界已宣布所有景区关闭,并将11个地方调整为中风险地区 。中风险地区调整:张家界市已将武陵源区军地坪街道,永定区的永定街道、崇文街道、南庄坪街道 、官黎坪街道、后坪街道、沙堤街道 、大庸桥街道 、西溪坪街道、阳湖坪街道、枫香岗街道调整为中风险地区。

【湖南最新疫情中风险地区,湖南最新疫情风险等级地区名单】-第2张图片

〖叁〗 、张家界所有景区已关闭 ,11个地方被调整为中风险地区。

【湖南最新疫情中风险地区,湖南最新疫情风险等级地区名单】-第3张图片

〖肆〗、中风险地区名单现将张家界市武陵源区军地坪街道,张家界市永定区永定街道、崇文街道 、南庄坪街道、官黎坪街道、后坪街道 、沙堤街道、大庸桥街道、西溪坪街道 、阳湖坪街道、枫香岗街道调整为中风险地区 。

〖伍〗、010年10月至2010年10月,张家界市武陵源区军地坪街道 ,张家界市永定县城区永定街道 、崇文街道 、南庄坪街道、官里坪街道、后坪街道 、沙堤街道、大涌桥街道、西溪坪街道 、阳湖坪街道、凤翔岗街道将调整为中等风险区域。

湖南省黄码人员赋码及解码说明

湖南省黄码人员赋码情形主要包括特定暴露史、旅居史 、入湘情况及未按时核酸检测的高风险岗位人员;被赋黄码后需按短信提示进行核酸检测,完成规定检测且结果阴性后黄码自动解除,赋码不准确或未自动解码可向社区申请 ,出现健康卡问题可电话询问或通过平台处理。

长沙黄码解码流程:申请平台:健康320『1』健康320公众号平台申诉范围为身处湖南省外且非湖南籍人员;健康320APP平台申诉范围为湖南省内外人员 。

健康卡解绑方法:完成实人认证:为确保核酸检测信息和健康码赋码、解码信息匹配,需及时实人认证湖南电子健康卡。在健康卡首页点击“请完善本人关系”,选取需要设为本人的健康卡标识 ,点击“设为本人 ”。在弹出的对话框指示下,完成人脸识别认证或者微信实名认证 。

湖南健康码异常可通过向当地社区或县(市、区)疾病预防控制中心询问申诉,非湖南籍在湘人员或不在湘人员按对应渠道处理。具体申诉指南如下:申诉前准备确认异常情况:发现健康码变为红码或黄码 ,或出现与实际风险程度不匹配的情况(如未到过风险地区却被赋码)。

湖南疾控发布外溢风险较高地区入(返)湘人员防控要求

〖壹〗 、本土疫情严重或明显外溢风险市州:近14天以来有本土疫情严重或明显外溢风险市州旅居史的入湘人员 ,须实行7天隔离医学观察和7天居家健康监测,在第14天各进行1次核酸检测 。

〖贰〗、全程接种满6个月者应尽快接种加强针,共筑免疫屏障。背景说明:5月13日国务院联防联控机制发布会指出 ,上海疫情整体向好,但返乡人员增多导致外溢风险仍存。益阳疾控据此发布上述措施,旨在落实“外防输入、内防反弹 ”策略 ,保障市民健康安全 。

〖叁〗 、对近14天有疫情发生省份入湘人员,要坚持落地24小时内核酸检测,对来自疫情外溢风险较大地区的入湘旅客严格落实“入湘即查 、入湘即检、入湘即交接”的相关规定 。

新一轮疫情波及20省38市,全国高中风险地区“5+66 ”,本轮疫情由多个不...

〖壹〗、截至11月2日19时 ,新一轮疫情波及17省34市,全国高中风险地区为“3+43”,重庆 、成都均通报新增本土确诊病例。

〖贰〗、无新增死亡病例。无新增疑似病例 。广西疫情溯源广西百色本轮疫情传播链条清晰 ,首发病例在省外感染的可能性大,近来病毒基因测序仍是奥密克戎变异株。疫情由一起德保县都安乡聚集性活动引发,形成以德保县为主要传播地的聚集性疫情 ,呈现局部聚集、多点散发态势 ,并出现外溢到多个市县的情况。

〖叁〗 、经专家综合研判,自2022年11月24日23时起,新增宁江区56个高风险区;自2022年11月25日0时起 ,新增长岭县3个高风险区、经开区7个高风险区 。